
TB6612FNG电机驱动模块纯硬件调试模块简介引脚定义硬件实现材料准备实验接线模块简介TB6612FNG是一款新型驱动器件,能独立双向控制2个直流电机,它具有很高的集成度,同时能提供足够的输出能力,......
模块简介
引脚定义
硬件实现材料准备实验接线
模块简介
TB6612FNG是一款新型驱动器件,能独立双向控制2个直流电机,它具有很高的集成度,同时能提供足够的输出能力,运行性能和能耗方面也具有优势,因此在集成化、小型化的电机控制系统中,它可以作为理想的电机驱动器件。
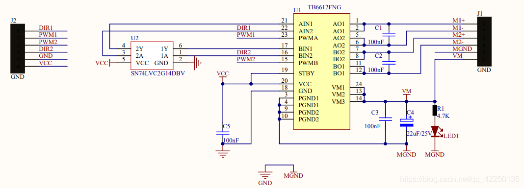
原理图如下:

注意:由于坦电容的特性导致其容易炸开,不稳定的电源并不会导致每一个都炸开,使用的时候多检查电源是否稳定。
引脚定义

IN1
IN2
PWM
STBY
输出状态
H
H
H/L
H
制动
L
H
H
H
反转
L
H
L
H
制动
H
L
H
H
正转
H
L
L
H
制动
L
L
H
H
停止
-
-
-
L
待机
由上面的表可知:
STBY引脚在高电平的时候模块是正常工作,低电平模块待机;PWM要有信号输入或者处于高电平且IN1和IN2电平不同时,模块才会有输出。
(两路电机单独控制)
TB6612FNG电机驱动模块一个(排针会送)
一个输出5V的电源
一个输出9V的电源
杜邦线诺干
面包板一个
电机一个
XY-PWM1一个(PWM可以实现电机调速,没有也行)
本次实验为控制一路电机
首先把TB6612FNG电机驱动模块焊上排针,冷却后插在面包板上,引出公共地和VCC5V,两个电源的地和模块的地要接在一起,
VM接9V电源正极,VCC接5V电源正极(之前已经引出5V在面包板两旁),A01、A02接直流电机,STBY接5V。
PWM接5V,AIN1接5V,AIN2接地,
上电即可实现电机转动,AIN1接地AIN2接5V,电机就会反转
PWM引脚接上PWM信号,调节占空比,就可以控制电机的转速(提供PWM信号的模块一样要共地)。
通过上述的硬件实现,有点基础的都可以很轻松的写出相应的代码,通过代码来控制电机可以实现更多的功能,