
(报告出品方/作者:中信建投证券,马王杰)一、智能视觉海阔天高,物联网云平台方兴未艾1.1视觉安防捷足先登,品类创新助推市场扩容智能家居细分品类众多,智能安防前景广阔。在《智能家居投资框架:智能家居前......
(报告出品方/作者:中信建投证券,马王杰)
一、智能视觉海阔天高,物联网云平台方兴未艾1.1视觉安防捷足先登,品类创新助推市场扩容
智能家居细分品类众多,智能安防前景广阔。在《智能家居投资框架:智能家居前景广阔,谁能收获行业发展红利?》报告中,我们提到,智能家居细分品类众多,每个品类的市场空间都很大,能够容纳众多厂商参与竞争,其中智能家居安防是重要的组成部分,安全成为智能家居场景下的刚需之一。1)从出货量来看,IDC预测,中国智能安防设备出货量将从2022年的4000万台左右增长至2026年的1亿台以上,CAGR达到26%,系增长最快的智能家居单品之一;2)从市场规模来看,根据Statista数据,全球智能家居安防市场规模将从2017年的45亿美元左右增长2024年的130亿美元左右,CAGR为18%,市场空间巨大;3)从市场份额来看,根据Statista数据,智能家居安防占全球智能家居市场规模的份额有望从2020年的24%左右提升至2024年的28%左右,将成为最大的智能家居细分品类。
智能家居安防以视觉为核心,家用智能视觉产品以摄像机为基础。家用智能视觉起源于安防监控系统,随着智能家居普及度提升,以及智能视觉与智能家居深度融合,智能家居摄像机的功能极大丰富,在满足家庭安防刚性需求的基础上,实现多硬件搭载和多场景延伸,提升了智能家居体验。此外,家用智能视觉产品及服务更具性价比,低学习和布设成本推动了产品普及。

以安防为根基,围绕家庭提供长幼看护、宠物养护等场景。智能家居摄像机最初提供基础的家庭安全防范作用,并延伸出了智能猫眼、智能门锁等入户门禁产品。伴随人口老龄化、独居生活、宠物陪伴趋势,家用智能视觉产品丰富了长幼看护、宠物养护等功能,未来将拓展更多应用服务。
智能安防功能完备,成为首要的智能化需求。当前主流智能安防产品功能丰富,智能联网、互联功能完备,通过强化基础安全,以及扩展社交、趣味性、归属感,实现家庭安防需求,作为智能家居的入门级产品,消费者能够通过智能安防产品满足安全需求和体验智能互联。受益于上游产品形态供给突破+下游终端接受度提高,家庭安防成为智能家居最常见的使用场景。
智能安防产品认知度高,摄像机和门锁跻身爆款单品。智能安防市场规模较大,智能化程度较高。根据益普索Ipsos的分析,家庭安防的核心需求是吸引消费者购买转化的关键,功能定位清晰+安防属性可替代性低系智能安防产品购买吸引力较高的核心因素;同时,产品之间可以通过联网解锁更多智能化功能,赋予自身更有趣味性、人性化的使用体验,因此智能安防产品的使用频率领先于其他智能单品。
年轻群体步入家装市场,智能安防配套率高企。年轻群体拥有多元的产品偏好和使用习惯,其家装话语权和市场主导权加强,以智能安防为首的智能家居部品配套率强势提高,产品普及度提升。智能安防借助精装修渠道快速普及,未来随着生态融合与互联互通,各细分产品及其他智能家居品类可实现联动,配套率及市场规模有望进一步增长。

受益于产品普及和场景延伸,智能家居摄像机蓬勃发展。1)中国市场:目前已发展至成熟阶段,根据艾瑞咨询数据,2020年中国市场出货量达4040万台、市场规模达89亿元,预计未来5年CAGR分别为15.1%、10.9%,增长驱动因素主要来自于下沉市场和增值服务;2)全球市场:海外市场增长潜力巨大,根据艾瑞咨询数据,2025年全球市场出货量将超过2亿台、市场规模将突破700亿元,预计未来5年CAGR分别为19.3%、14.1%,海外市场出货量和市场规模将达到中国市场的1.6倍、3.8倍。
智能门锁渗透率提升空间较大,线上渠道将成为新的增长点。1)中国市场:销量增长主要系C端零售市场发展以及线上电商平台的增长,根据洛图科技数据,2021年线上市场销量为373.6万台(YOY+29.7%)、市场销额为55.2亿元(YOY+30.1%),奥维云网预测2022年线上市场销量将达到570万台(YOY+24.5%)、市场销额将达到75.3亿元(YOY+6.4%);中国渗透率逐年提升,根据奥维云网2022年数据,中国市场渗透率仍不足10%,与日韩(70%)、欧美(60%)相比仍有较大差距。2)全球市场:呈现14个季度连续同比增长,潮电智库预测2022年出货量将达到4240万台,同比增长6%;GlobalInfoResearch预测全球智能门锁市场规模将从2021年的10.7亿美元增长至2028年的20.8亿美元,未来7年CAGR为10%。
围绕视觉能力构建智能家居生态,厂商能够较为容易地拓展产品矩阵。家用智能视觉厂商以智能家居摄像机和智能入户等家用安防产品作为初始立足点,将视觉能力应用到陪伴机器人、扫地机器人等更多智能家居产品,打造多场景自主联动。未来随着AIoT技术发展,基础安防需求被有效充分释放,新需求被深度发掘,家用智能视觉将与智能控制、智能照明、智能家电等产品进一步融合,向消费者提供更丰富的服务。
智能视觉品类创新扩容,市场规模进一步扩大。2018年以来智能视觉机器人、可视智能音箱等家用智能视觉产品推出市场并快速增长,推动了整体市场规模爆发性增长。根据艾瑞咨询数据,2020年中国家用智能视觉产品市场规模为331亿元,自2016年以来的年复合增长率高达53.5%;随着视觉技术与智能家居产品进一步融合,未来市场将持续增长,预计2025年市场规模将达到858亿元,未来5年CAGR为21.0%。

云计算市场高速增长,云服务市场空间巨大。云计算服务类型一般分为IaaS(基础设施即服务)、PaaS(平台即服务)、SaaS(软件即服务)。1)中国市场:中国保持高速增长,根据中国信通院数据,2021年中国云计算市场规模达3229亿元,同比增长54.4%,其中公有云市场规模增长70.8%至2181亿元,私有云市场规模增长28.7%至1048亿元。2)全球市场:全球云计算市场增速反弹,根据Gartner统计,2021年全球公有云市场规模达到3307亿美元,增速回升至32.5%;中国信通院预测2023年全球云计算市场规模将超过3500亿美元。
受益于供给端+需求端改善,物联网设备数量大幅增长。传感器成本降低叠加传输技术升级,物联网技术成熟度提高,同时负担能力提高及用户体验改善推动消费者对智能家居设备的需求增长,供需良性循环促使物联网设备数量大幅增长。根据IoTAnalytic数据,2020年全球IoT设备连接数首次超过非IoT设备(智能手机和笔记本电脑等),占比超过53%,预计2025年IoT设备连接数将达到309亿台,占比提升至75%;其中在智能家居及智能商业领域,灼识咨询数据显示,2021年IoT设备出货量达到11.3亿台,渗透率为5.7%,预计未来5年将以10.5%的CAGR增长至19亿台,渗透率将达到8.1%。物联网设备连接量的持续增长推动物联网云平台发展,助力平台在基础服务之外拓展更丰富的应用服务。

智能视觉安防云平台商业模式成熟,赋能硬件销售和盈利增长。传统家电厂商和一般智能家居厂商主要以销售硬件赚取收入和利润,云平台只向消费者提供免费的基础服务;智能视觉安防厂商受益于其产品具有流量大+粘性强的天然属性,向消费者提供云存储等增值服务,同时为行业客户提供解决方案和开发工具,形成“智能家居硬件收入+云平台服务费用”完整的商业模式,实现持续盈利。
1.3剖析智能视觉安防产业链,下游厂商数量多
智能视觉安防产业链长,参与者多样化。1)上游:涉及算法、芯片,以及存储器、图像传感器等零部件生产;2)中游:包括软硬件、系统集成、解决方案;3)下游:主要应用于城市、家庭、学校、医院、轨道交通、金融等行业。智能视觉安防参与者涵盖传统安防龙头企业、传统家电厂商、互联网3C巨头、初创企业,其中传统安防龙头企业和传统家电厂商重视硬件产品质量,并且积极布局AI领域,从传统安防或家电解决方案提供商向物联网解决方案提供商升级;互联网3C巨头借助自身平台和流量优势,利用云端业务支撑线下业务,将智能安防打造为重要的信息数据入口;初创企业锚定AIoT领域,将智能视觉安防作为重点布局方向和核心战略的重要支撑。
其中,家用智能视觉领域起源于安防监控设备,随着家用产品普及、智能家居融合以及使用场景延伸,家用智能视觉形成独立的赛道和庞大的市场。
以家用智能视觉终端为例,国内外竞争格局及主要厂商如下:
1)智能家居摄像机:从竞争格局来看,国内市场,2021年以来萤石出货量份额维持第一。全球市场,根据StrategyAnalytics数据,2021年Ring销量份额保持第一,萤石处于第二梯队;根据艾瑞咨询的统计,2021年萤石出货量份额约18%,位于市场前列,在东南亚、欧洲等地区建立较为领先的市场地位。从主要厂商来看,国内主要包括萤石、小米、乐橙、三六零、创米、乔安等,国外主要包括Ring、Arlo、Wyze、Nest、Alarm等。

2)智能门锁:从竞争格局来看,国内市场,德施曼线上销额份额维持第一(萤石位于TOP10左右);全球市场,Schlage保持市场份额第一。从主要厂商来看,国内主要包括德施曼、小米、凯迪仕、鹿客、石将军、TCL、飞利浦、萤石等,国外主要包括Schlage、Yale、Kwikset、August等。
二、智能视觉安防龙头,物联网生态布局完善2.1脱胎于海康威视,深耕智能安防近十年
由海康威视旗下品牌起家,发展“硬件+平台”双主业。2013年海康威视成立面向ToC业务的互联网业务中心,以及安全智能生活品牌“萤石”,成为公司前身,并首次推出智能家居摄像机产品;2015年萤石网络设立,推进智能家居和云平台相关业务发展;2019年发布1+4+N智能家居IoT业务体系,建立全屋智能生态;2020年推出IoT开放平台,公司以视觉能力为核心特色,形成“智能家居+物联网云平台”双主业的商业模式,其优势在于:1)形成价值周期更长的盈利模式,智能家居硬件的普及可获得一次性收入,云平台的增值服务可获得持续性收入;2)产业链更完整,以萤石物联云平台为基础,打造智能家居产品生态体系,赋能智能家居产业。
以云平台为核心,“1+4+N”业务多元化发展。公司致力于成为智能家居服务商及物联网云平台提供商,坚持以视觉技术作为产品的核心特色,以云平台为基础,打造“1+4+N”的产品体系:1)“1”指以视觉技术为核心的萤石物联云平台,面向消费者提供多元化增值服务和开放式AI算法,面向行业客户提供开放平台和解决方案;2)“4+N”指智能家居摄像机、智能入户、智能控制和智能服务机器人4大核心特色智能家居产品,以及通过生态合作开发的创新品类产品。总结来看,公司主营业务系:针对消费者用户,以视觉交互形式的智能家居产品为基础,通过云平台提供不同场景的解决方案;针对行业客户,通过开放平台帮助推进智能化转型,以及协助开发面向复杂场景的解决方案。
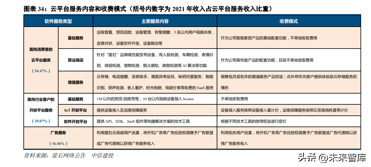
1)物联网云平台:软件服务类型主要包括三大类,分别为面向消费者的基础服务/增值服务/算法商店、面向行业客户的基础服务/开放平台、面向广告主的广告服务。从收费方式来看,消费者的软件服务收入是物联网云平台与智能家居产品技术能力的共同体现,行业客户的软件服务收入取决于接入设备和云资源消耗的规模体量,广告服务收入与用户群体及其产生的流量规模相关。因此,云平台的服务类型丰富度和收入规模彰显公司较强的软硬件研发技术能力,持续积累的用户群体和线上流量将为公司带来更多的软件和广告服务收入。

2)智能家居产品:产品类型包括4大核心特色智能家居产品(智能家居摄像机/智能入户/智能控制/智能服务机器人),以及通过生态合作开发的其他智能家居创新品类产品(智能新风/智能净水/窗帘机/智能宠物喂食器,等)和配件产品,主要解决消费者在智能生活不同场景下的产品服务需求,并应对智能家居平台型公司的竞争。
2.2智能家居+云平台贡献收入,盈利向上
营收高速增长,4年CAGR达到40.5%。公司以境内收入为主,境外收入快速增长,同时境外地区收入贡献率提高。营业收入从2018年的15.29亿元增长至2021年42.38亿元(CAGR为40.5%),其中:1)境内收入从14.61亿元增长至33.00亿元(CAGR为31.2%),2022H1占比维持在70%以上;2)境外收入从0.63亿元增长至8.99亿元(CAGR为142.0%),2022H1占比提升至24.7%。
1)按产品拆分:智能家居助推收入增长,云平台毛利率高企
智能摄像机收入占7成,云平台贡献收入未来可期。公司收入分产品结构整体保持稳定,软硬件结合,智能家居产品稳定贡献收入,物联网云平台服务成为新的收入增长点。整体来看,硬件占比80%+,软件占比10%+,其中:1)智能家居产品矩阵以智能摄像机为基础,收入占比接近70%,同时不断丰富产品生态,智能入户等其他产品收入保持高速增长;2)云平台服务4年CAGR达到46%,2022H1占比达到15%左右,随着物联网云平台功能强化+接入数量增加+使用粘性提高,有望持续为收入增长提供动力。
生态产品规模及占比逐年提升,毛利率有所波动。公司自2018年开始导入生态产品,2019年建立完善销售渠道,2020年销售智能遮阳、智能传感器等产品,2021-2022H1销售智能净水器、智能门锁、智能灯泡等产品,产品品类及结构变化导致毛利率波动。随着公司1+4+N生态体系逐步完善,生态产品品类进一步丰富,生态产品收入规模及占比有望持续提升,并稳定贡献毛利。

2)按渠道拆分:智能家居以线下销售为主,毛利率整体提升
智能家居主要销售渠道为经销商,电信运营商占比提升较快。公司重视线下经销商渠道建设,加大覆盖网络纵深,不断开拓境内外经销商渠道建设,为智能家居产品收入的不断增长奠定坚实基础。同时,国内的中国电信、中国移动,以及国外的LGUplus等电信运营商对数量庞大的终端用户推广智能家居产品,因此公司对专业客户智能家居产品的收入规模及占比快速提升。
智能家居毛利率提升,线上销售高于线下。公司智能家居产品的线下和线上销售毛利率均整体增长,其中:1)自主生产、返利促销力度下降、境外经销收入占比提升等因素共同推动经销商渠道毛利率整体提升;2)B2C直接对终端消费者进行销售,毛利率水平高于线下渠道,同时产品线不断丰富导致产品单位成本有所下降,因此线上销售毛利率整体提升。

销售/管理/研发费用整体增加,费用管理较为精细。1)销售费用率:销售人员薪酬及广告和平台推广费用增加,但销售体系已经较为完善,因此销售费用率相比2018年有所下降;2)管理费用率:管理人员薪酬及股份支付费用增加,由于境外经营收入占比提高,管理费用率持续提升;3)研发费用率:研发投入逐年增加,建立强大的研发团队,深耕于智能家居技术、产品,以及物联网云平台的研发和投入,研发费用率远高于同业公司;4)财务费用率:境外收入占比提高,受人民币汇率变动影响导致出口业务汇兑损益金额变化较大。
2021年以前归母净利润维持高增速,盈利水平整体提升,短期利润端承压。1)盈利规模:公司归母净利润从2018年的1.32亿元增加至2021年的4.51亿元,CAGR达到50.5%,高于收入端增速,2022Q1-Q3增速承压;2)盈利水平:2021年公司毛利率、净利率分别为35.26%、10.64%,相比2018年分别提升0.54pct、2.00pct,2022Q1-Q3分别为36.05%、6.98%,同比分别+0.34pct、-2.90pct。
2.3实控人系电科集团,工程师基因深厚
海康威视直接控股,电科集团为实控人。海康威视为直接控股股东,持有60%股份;中电海康持有海康威视36.08%的股份,系间接控股股东。电科集团通过其全资子公司中电海康和电科投资,以及其下属中电五十二研究所合计持有海康威视40.46%的股份,为海康威视实际控制人,通过海康威视间接控制公司60%的股份,系萤石网络实际控制人。拥有5家控股子公司、7家分公司。控股子公司萤石软件主要负责智能家居产品软硬件的研发及云服务平台建设与运维,萤石重庆系萤石网络的募投项目实施主体,主要负责智能家居产品生产制造,萤石香港、萤石美国、萤石欧洲负责海外地区产品的销售及服务的提供。

高管及核心技术人员均出身海康威视,技术和产品研发经验丰富。高级管理人员、主要核心技术人员来自于公司前身互联网业务中心,工程师基因突出。董事长、总经理2019年10月之前曾经兼任海康威视高级管理人员,核心技术人员曾任职华为、阿里巴巴、网易等技术大厂,或在海康威视深耕硬件、算法等领域,于2013-2014年加入互联网业务中心。
三、软硬件技术优势领先,平台化能力完善3.1技术基因深厚,软硬结合研发体系完善
技术背景强大,研发投入增加。如前文所述,公司的前身是海康威视的互联网业务中心,专利发明人均为公司员工,或曾于公司及其前身任职,继承了海康威视的技术基因。公司以技术研发为核心,研发费用从2018年的2.27亿元增长至2021年的4.90亿元,研发费用率保持在11%以上,远高于智能家居产品可比公司,主要系公司持续深耕于智能家居产品和云平台服务,具有研发范围广、跨领域应用、多技术融合等特点,同时智能视觉产品采用主动交互方式,智能化水平更高,因此研发投入较多。
以技术研发为核心,形成完善的技术架构。公司的核心技术以物联网云平台为核心、以视觉交互形式为特色开展研发,建设物联网云平台的中台能力,创新智能家居产品的品类技术,构建了为消费者用户和行业客户服务的完整技术能力和技术架构。公司基于成熟的研发体系和先进的技术基础,拟投资3.91亿元(占总投资额8.85%)用于智能家居核心关键技术研发项目,积累核心技术和完善研发平台,解决未来发展的基础技术需求。
专注打造高质高效研发队伍,覆盖全业务全流程。智能家居物联网研发需要投入较多的研发人员协同工作,并且对研发人员的知识技能及研发水平要求较高,公司研发团队规模维持较高水平,2021年研发人员占比为29.43%,研发团队覆盖智能家居产品和物联网云平台基础研究,以及技术研发、产品开发、测试及质量控制等各个环节,服务于软硬件及技术的研发全流程。

软硬件研发协同,视音频AI技术构成视觉交互的核心技术。萤石以视觉交互为主的智能家居产品为基础,并通过增值服务和AI算法服务满足消费者的智慧生活需求。公司加大对视音频AI算法技术的投入,持续增强智能家居摄像机智能检测功能的准确性和及时性。
AI算法持续研发投入,技术指标领先行业。公司围绕智能家居场景研发针对性AI算法,取得了行业领先的识别效果,萤石智能家居摄像机率先采用AI算法动态加载功能,并推出了算法商店功能,使得用户可以根据应用场景的变化灵活加载AI算法。
软件赋能硬件,产品智能化系硬件环节的核心技术。公司核心技术由云平台构建技术、AI算法技术和产品智能化技术构成,产品智能化技术是主要面向硬件环节的技术,主要体现为如何利用各类元器件进行设计和研发,实现产品功能的升级。如研发部门的职责划分,研发中心既有研发计算机软件、云平台服务的部门,又有专门从事产品硬件研发的部门,为了适应消费者用户的差异化需要,大力拓展硬件产品智能化技术。
3.2硬件优势显著,自研自产实现规模效应
智能家居产品线更全,产品性能领先。1)智能家居摄像机:与同业公司相比,公司拥有最全的产品线,包括室内云台机、室内卡片机、室外防水机、室外云台机、电池摄像机共五大类数十种产品,而主要竞争对手一般拥有一类或三类产品。此外,公司主力产品采取高端定价的策略,产品性能优越,在视音频处理、云台技术、智能化程度等方面具有明显优势。
细分领域具有领先地位,毛利率优势突出。1)公司在智能家居摄像机领域具有领先的市场地位及丰富的中高端产品线组合,技术优势、定价策略、供应链管控能力、销售渠道布局等各方面整体优于竞争对手,因此毛利率远高于行业平均水平;2)公司智能入户产品的毛利率略低于行业平均水平,主要系布局相对较晚,生产和销售各个环节与龙头企业存在差距。

自建生产和采购体系,智能家居产品产能扩张。2019年以来,公司逐步建立自有生产线和生产基地,2020年开始自主生产,同时自建完整的采购体系,目前拥有杭州桐庐和重庆大渡口两个生产基地,现有产能超过900万台。公司将在现有重庆大渡口生产基地的基础上,组建萤石智能制造重庆基地的生产团队,拟投资24.04亿元(占总投资额54.47%)用于萤石智能制造重庆基地项目,2025年重庆基地建成后,将保留杭州桐庐的生产基地,产能将达到5900万台左右,产品基本以自主生产为核心。
自主生产占比提升,核心产品自产率超过50%。1)从金额来看,公司自主生产金额从2020年的10.78亿元提高至2021年的19.95亿元,占比由62.24%提升至76.58%,2022H1进一步提高至84.84%;采购成品和外协加工比例不断下降;生态产品合作金额和占比呈现上升趋势,符合公司发展战略和IoT生态行业趋势。2)从产量来看,公司智能家居摄像机+智能入户产品自主生产产量从2020年的676万台增长至2021年1214万台,2022H1整体自产率超过80%,其中智能家居摄像机产品自产率达到80%左右,自产率未来仍有提升空间,智能入户产品自产率保持在90%以上。
单位成本逐年下降,毛利率稳定提升。相比2019年向海康威视采购智能家居产品的单价,2020年开始进行自主生产后,核心产品的单位销售成本呈现逐年下降的趋势,同时核心产品的毛利率稳定提升,2022H1年智能家居摄像机和智能入户产品的毛利率均超过30%,相比2019年的毛利率分别提升3.26pct、3.32pct。
3.3以云平台服务为核,开放平台能力扩展
(本文仅供参考,不代表我们的任何投资建议。如需使用相关信息,请参阅报告原文。)