
RedmiNote13系列一共三款,RedmiNote13、RedmiNote13Pro、RedmiNote13Pro+,三款手机虽然是一个系列,但是价格差价达到了800元,怎么选择呢?RedmiNo......
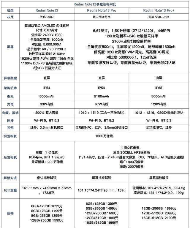
RedmiNote13系列一共三款,RedmiNote13、RedmiNote13Pro、RedmiNote13Pro+,三款手机虽然是一个系列,但是价格差价达到了800元,怎么选择呢?

RedmiNote13Pro+的屏幕由华星光电提供,是Redmi的第一款曲面屏手机,其采用6.67英寸屏幕,分辨率446PPI,画质清晰细腻,全系均搭载TCL华星最新旗舰级C7发光材料,大幅提升发光效率,屏幕亮度高达1200nit,峰值亮度更是达到1800nit。

RedmiNote13Pro+的屏幕支持120Hz高刷新率,搭配240Hz触控采样率,不仅能带来流畅的屏幕显示观感,用户在操控屏幕时也足够灵活顺滑。
护眼方面,其采用了TCL华星2160Hz超高频PWM调光技术,大幅提升调光频率,在暗光环境下可最大程度降低屏幕频闪对眼睛的潜在影响,同时还支持高亮度DC调光。
RedmiNote13Pro+搭载与三星ISOCELL联合定制的2亿像素大底相机HP3探索版,拥有1/1.4英寸大底,不仅可以2亿像素超清直出,更支持16in1以2.24um超大融合像素输出。大家需要知道的是目前主流的入门旗舰主摄IMX800或者IMX890的底是1/1.56英寸,Redmi这颗镜头是要更大的。

得益于2亿像素硬件直出所带来的超高解析力以及先进的In-SensorZoom算法,RedmiNote13Pro+还大大拓展了2亿像素的实用场景,在2倍、4倍变焦时也能实现1250万的无损高像素信息采集。用一颗镜头,同时实现23mm、46mm、92mm三段无损变焦能力。

令人惊喜的是,主摄还支持OIS光学防抖,配备7P镜片,f/1.65大光圈,并采用ALD超低反镀膜技术,可大幅优化夜景和逆光拍摄下的眩光问题。
总体来讲,RedmiNote13Pro+影像水平非常出色,可以达到旗舰水平。

RedmiNote13Pro+首发搭载4nm制程的天玑7200-Ultra处理器。它采用的还是联发科中端芯片常见的双大核+六小核设计,其中大核升级到天玑9200同款Cortex-A715架构,单核性能提升明显。实测安兔兔跑分为79万分,GeekBench6单核跑分为1144分,多核为2676分,接近骁龙870。
RedmiNote13Pro+还做了IP68级别的防尘防水,因为极高的技术难度和成本,IP68级防尘防水特性一般仅出现在旗舰机型中,对整机的结构设计及产线生产都提出了很高的要求。而此次,Note13Pro+金刚品质全面升级,不计成本,重做结构堆叠,通过定制19组关键结构件,定制气密性检测专线,将IP68这一旗舰特性首次下放至中端价位。
RedmiNote13Pro+配备了5000mAh大容量电池,支持120W快充,充满只需20分钟。RedmiNote13Pro+配备了多功能NFC、红外遥控器等功能,实用功能一应俱全。
RedmiNote13Pro因为采用直屏设计,因此就拥有经典的「潮流小立边」设计,在屏幕和后盖的连接处也做了倒角设计,拿在手上就不会有明显的割手感,手感还是不错的。

RedmiNote13Pro首发骁龙7s芯片,采用4nm制程工艺,由4颗A78大核和4颗A55能效核心组成,安兔兔V10跑分近60W分。
RedmiNote13Pro采用了与Pro+相同的6.67英寸第二代1.5K高光护眼屏,分辨率为2712x1220。这也是Note系列首次将屏幕分辨率提升至1.5K的规格。该屏幕支持120Hz高刷新率,并且具有最高1800nit峰值亮度。RedmiNote13Pro取消了屏幕塑料支架,四边的黑边非常窄,整个正面画面的沉浸感变得非常强。
续航上,RedmiNote13Pro配备5100mAh大容量电池+67W闪充,完全够用了。
它的主摄与Note13Pro+同款,采用与三星ISOCELL联合定制的2亿像素HP3探索版镜头。
其他方面,RedmiNote13Pro配备全功能NFC,可以直接识别手上的实体交通卡并且充值,还有立体声双扬声器、0809X轴线性马达,这些都能提升使用体验,全功能NFC、红外遥控甚至是3.5mm耳机接口这一先进科技都一步到位了。

RedmiNote13的价格仅仅1099元,一亿像素,护眼oled直屏,5000mAh大电池。这些配置在1000元的手机当中基本是闭眼入的手机。
(8363073)