
提前报名,展会现场免费领取价值199元会刊!近两年来,手机等电子产品发展迅猛,充电协议呈现USB-PD统一的趋势,多接口的PD充电器需求越来越大。办公桌上,各种数码设备,手机、笔记本、iPad、蓝牙耳......

提前报名,展会现场免费领取价值199元会刊!
近两年来,手机等电子产品发展迅猛,充电协议呈现USB-PD统一的趋势,多接口的PD充电器需求越来越大。办公桌上,各种数码设备,手机、笔记本、iPad、蓝牙耳机、智能手表等越来越多。随之而来会出现一个问题,多个充电器来回换很麻烦,桌面也会变得凌乱,这时候你就需要一款支持大功率、具备标准协议,拥有接口多的充电器。
Anker多口产品线最新推出的PowerPortAtomPD4充电器就是一个不错的解决方案,这款产品采用2A2C四接口配置,并且USB-C接口支持最大100W输出。此前充电头网已经对这款产品进行了开箱及上手体验,今天接着为大家带来产品内部的详细拆解。
一、AnkerPowerPortAtomPD4100W充电器外观

AnkerPowerPortAtomPD4100W充电器包装与安克最近推出的一系列产品外包装完全一致,仅有大小不同。包装纸盒白蓝基色,正面左上角“ANKER”品牌Logo、右下角小闪电标志、同样印制ChargeFastLiveMore的品牌标语,辨识度极高。

包装背面印制ANKER产品的三大特点:3000万用户选择、领先的快充技术、18个月售后服务。
来看详细产品参数:
产品型号:A2041
重量:447g(含AC线材)
产品尺寸:110*86*34mm
产地:中国
颜色:白色
保修时间:18个月
输入:100-240V~2A50-60Hz
最大输出功率:100W
USB-C输出:5V/3A、9V/3A、15V/3A、20V/5A
USB-A输出:5V/2.4A(单口最大)

包装内共包含:AnkerPowerPortAtomPD4100W充电器本体、8字AC电源线、魔术贴扎线带、泡棉双面胶、说明书、保修卡、合格证、电子产品有害物质清单。

8字AC电源线,线体厚实,做工不错。

AnkerPowerPortAtomPD4100W充电器采用阻燃塑料材质、主体部分为白色,表面钢琴烤漆工艺,触感细腻温和。边角线采用圆角处理,比较圆润,拿在手上很舒服。

输出端面板为浅灰色,表面磨砂质感。AnkerPowerPortAtomPD4100W充电器共有2个USB-C接口,2个USB-A接口,俗称的2A2C配置。每个接口的胶舌均为安克蓝色,并且接口上方有协议标识。同时,在输出面板最左侧有一颗环形电源指示灯,接通电源时发出蓝光。

背面AC电源输入,通用8字形接口。

AnkerPowerPortAtomPD4100W充电器的底面四角有硅胶脚垫,放置在玻璃一类较光滑的桌面也比较稳定,同时不易刮花底面板。

充电器底面参数丝印:
名称:PowerPortAtomPD4
型号:A2041
输入:100-240V~2A50-60Hz
USB-C输出:5V/3A、9V/3A、15V/3A、20V/5A
USB-A输出:5V/2.4A(单口最大)
最大输出功率:100W
安克创新科技股份有限公司、Anker设计、中国制造,产品已经通过了CCC安规认证。

AnkerPowerPortAtomPD4100W充电器体积略大于苹果87WPD充电器。

厚度约为1元硬币直径的1.5倍。

实测重量373.1g(单机身)。

小编对以前测试过的大功率USB-CPD多口充电器做了一张重量列表,里面还加入了苹果87W、61W充电器。AnkerPowerPortAtomPD4充电器提供了最大100W的输出功率及多达4个接口,位居榜首在所难免。

使用ChargerLABPOWER-ZKT001对AnkerPowerPortAtomPD4充电器的第一个USB-C口进行协议检测,测出USB-C为标准PD协议,并支持。

两个USB-C接口支持协议完全一致。

使用ChargerLABPOWER-ZKT001对AnkerPowerPortAtomPD4充电器的第一个USB-A口进行协议检测,测得支持协议。

两个USB-A接口支持协议完全一致。

使用ChargerLABPower-ZKT001测试仪检测AnkerPowerPortAtomPD4100W充电器的其中一个USB-C口的PDO,显示支持5V/3A、9V/3A、15V/3A、20V/5A四个输出档位,PD快充版本为2.0。

两个USB-C接口PDO报文检测结果完全一致。
二、AnkerPowerPortAtomPD4100W充电器拆解

AnkerPowerPortAtomPD4100W充电器的灰色输出端口盖板采用卡扣安装,可无损撬开。

上下壳体采用超声波焊接,可用力撬开。

PCBA输出接口端一侧有两颗自攻螺丝与底壳固定。

PCBA另一端有大量白胶填充在外壳空隙之间,起到固定和导热作用。

完整开启外壳。PCBA正面有大面积的散热片包裹,散热片上还覆有两条减震海绵。

拆掉两颗固定螺丝及清理胶水后,完整取出PCBA,背面仍然有一大块散热片覆盖于初级电路部分。

焊下PCBA正面的大散热片后,在次级部分仍有一块小散热片,变压器上面有导热垫。

小散热片下是两块小PCBA,使用导热垫连接。

另一块小PCBA和变压器、PFC电感、整流桥堆上均有导热垫以与主散热片紧密接触。

还可见三只初级开关管上用螺丝固定的3块散热片。

另一块次级输出小板上的导热硅胶条,用与主散热片接触。

焊下次级小散热片,露出两块输出小板,空隙间打有大量白胶。

移除导热硅胶条并清理白胶后PCBA全貌。上部具有多条输出引线的为开关变压器BCK-10-007T,下部的BCK-10-010T为PFC电感。

焊下散热片后的PCBA背面全貌。左侧为次级低压输出部分,右侧为初级高压部分,中间隔离区域宽度足够,并开有镂空槽,有绝缘片加强隔离绝缘。PFC电感和开关变压器部位PCB有散热透孔。


并联三只白色LLC谐振NPO电容,一般在高端无线充电器上比较常见。温度变化下具有出色的容值稳定特性,适合高频段应用,低损耗,能够带来更佳的能源效率,此处应用需要具有高达630V的耐压值。

芯片TEA19162是一个PFC控制器,来自NXP恩智浦,用于将整流滤波后的电压升压。

恩智浦TEA19162规格资料。

芯片TEA19161T为LLC控制器,与TEA19162组成带APFC的开关电源,用于提高电源转换效率。

恩智浦TEA19161T介绍资料。

TCLT1007,宽脚距高隔离贴片光耦。

次级侧TEA1995为恩智浦的同步整流控制器。

恩智浦TEA1995规格资料。
恩智浦的GreenChip电源解决方案TEA19161+TEA1995平台设计简单,具有业界领先的低负载下的效率,可以在整个负载范围内实现极高效率(特别是10-30%轻载条件下),轻松达到能效规范的要求,包括能源之星v6、CoC2级、80+白金和EuPIot6。此外,采用TEA19161的电源还具有低于75mW的低空载功耗,达到并超出能源之星、DoE、CoC2等标准的要求。相比反激式式拓扑,LLC谐振拓扑能够更容易满足共模噪声要求,还能达到200%峰值功率要求。

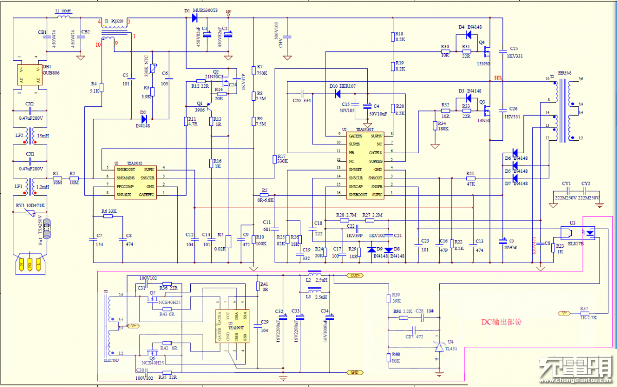
TEA19161+TEA19162+TEA1995T方案的参考电路图。
据充电头网的拆解,TEA19161+TEA19162+TEA1995T方案也被具有120W大输出功率的ORICO(奥睿科)DUK-10P数码充电站所采用。

两颗infinoen英飞凌的同步整流MOS管BSC076N06NS3G,参数是60V、50A、7.6mΩ。

英飞凌BSC076N06NS3G同步整流管资料。

元件编号Q15、Q19,两只英飞凌MOS管BSZ086N03NS3G,用于USB-C1输出VBUS开关,参数是30V、40A、8.6mΩ。

元件编号Q17、Q20,同样是两只英飞凌MOS管BSZ086N03NS3G,用于USB-C2输出VBUS开关,参数是30V、40A、8.6mΩ。

元件编号Q24,英飞凌MOS管BSZ086N03NS3G,与R005检流电阻等电路配合,作为USB-A2输出VBUS过流保护开关。

英飞凌BSZ086N03NS3G规格参数。

元件编号U1,丝印SEG的6脚IC是TI德州仪器的INA199B2DCKR电流检测芯片,用于USB-C1输出接口过流保护。

TI德州仪器INA199B2DCKR规格资料。

USB-C2输出接口同样使用了一颗TI德州仪器的INA199B2DCKR电流检测芯片。

TI德州仪器INA199B2DCKR中文简介。

丝印1101芯片是来自成绎半导体的TCP1101限流芯片,支持自定义限流点,内置16mΩ超低导通阻抗mos管超小SOT23-6L封装。
充电头网了解到,成绎TCP1101还被应用在ANKER24W双USB电源适配器、品胜Type-C+5USB多口充电器等产品中。

成绎TCP1101规格资料。

元件编号U12的芯片丝印CYPD4225,是来自赛普拉斯的USBPD控制器CCG4。右侧丝印V3RD的SOT23封装的芯片是来自南京微盟电子的稳压管,为CCG4供电。

CCG4是赛普拉斯半导体公司推出的全球首款双端口USBType-C供电(PD)控制器。借助双USBType-C端口,全新EZ-PDCCG4控制器可为台式机、笔记本电脑和其它系统提供了高度可靠的集成解决方案。
据充电头网往期拆解,赛普拉斯CCG4还被华为P30无线充电保护壳、三星智能手机扩展坞EE-MG950等产品采用。

SOT23封装、丝印V1R1的IC为来自南京微盟电子的稳压管。

两个USB-A接口的智能识别芯片,来自赛微CW3002G。采用该型号芯片的产品还有ANKER13400mAhUSBPD移动电源和ANKER10000mAh移动电源A1235。
解析完PCB板背面的贴片元件,接下来再看看PCBA正面的细节部分:

次级部分俯视图。分布着两块USB-C输出接口小板、一块LED电源指示灯小板、三块降压小板、两只USB-A插座、三只共模电感等。三块降压小板上均有一只较大的电感线圈,采用多股并绕方式,套有双层热缩管绝缘。左侧两块降压小板之间还有两只卧式安装、包裹有热缩管的固态电容。

这两只被热缩管包裹的固态电容规格为100μF、35V,用于电压转换小板的输入滤波。

一只电解电容和三只耐压均为35V的固态电容,两只470μF、一只100μF,用于两个USB-C接口电路的输入滤波。

电解电容规格为1000μF16V,来自Acon中元。

LED电源指示灯小板和两只USB-C输出接口小板垂直焊接于主PCBA之上。LED灯周围贴有黑色泡棉,避免漏光。

两只USB-C输出接口小板是完全一样的,版号、元件编号都一样,没有差异。

每只USB-C输出接口小板背面有两颗MOS和二极管等少量元件;LED电源指示灯小板背面没有任何元件。

USB-C输出接口小板背面VBUS开关MOS型号为AON2408,品牌AOS(美国万代),参数为20V、8A。

万代AON2408规格资料。

拆下整流桥堆、三只初级开关管、三块降压小板以及一只卧式安装的固态电容。

三只型号为IPA60R120P7的英飞凌MOS管和一只15A1000V的整流桥堆。散热片稍大的两只MOS为LLC主开关管,散热片稍小的一只为APFC升压管,耐压650V,导阻120mΩ,有效降低温升提高效率和功率密度。

英飞凌IPA60R120P7规格资料。

拆除三只MOS管和整流桥堆的初级PCBA部分,两颗初级电容左侧的是PFC升压二极管。

多只CX电容、共模电感、差模电感构成完善的EMI滤波网络。

为了提高空间利用率,黄色CX电容采用了立体安装,下面还藏着一只共模电感。

棕红色延时保险丝,5A250V。

初级滤波电解电容,规格为33μF450V,来自Acon中元。

两只33μF450V高压电解电容并联。

Acon中元电解电容,规格为22μF50V。

Acon中元电解电容,规格为22μF50V。

Acon中元电解电容,规格为47μF50V。这里使用了三只小容量电解电容,用于两颗初级电源芯片供电。

拆掉部分元器件之后的次级。

元件编号Q23,英飞凌MOS管BSZ086N03NS3G,与R005检流电阻、电流检测芯片INA199B2DCKR,构成USB-A接口输出过流保护开关。

开关变压器的8条引出线,套有铁氟龙套管。

另一只成绎半导体TCP1101限流芯片。

元件编号U13,另一只TI德州仪器的INA199B2DCKR电流检测芯片。

PCB中间可以看到一层铜箔走线。

三块升压小板,左数第一个用于两个USB-A接口,右边两块USB-C接口小板是完全一样,分别用于两个USB-C接口。

三块降压小板的背面,大体一致,芯片完全一样,个别阻容元件稍有差异。

两块不同的小板。左为USB-A接口,右为USB-C接口。

USB-A接口小板。

USB-C接口小板。两只BSC0702LS场效应管,来自infinoen英飞凌,规格为60V/84A、100℃/2.7mΩ,作为降压芯片的外置同步整流开关管。

SOUNTHCHIPSC8001来自上海南芯半导体的同步降压控制器芯片。
南芯SC8001详细资料。充电头网料了解到,采用南芯SC8001已经被应用在小米6口USB充电器60W快充版等产品中。
全部拆解完毕。
充电头网拆解总结
AnkerPowerPortAtomPD4100W充电器设计简洁,外观圆润,手感上乘。作为桌面充电器,其重量、体积与输出功率性能比较均衡。配备的4个USB接口涵盖了USB-A与USB-C这两种市面上使用率最广的接口,可以满足大部分设备的充电需求。
充电头网通过拆解了解到,其内部采用了恩智浦的GreenChip电源解决方案TEA19161+TEA1995平台,具有低静态损耗,低电压波纹、高瞬态响应、高效率等优点。全系采用了英飞凌功率MOS,中元电容等高品质元件,全方位的输出限流保护措施扎实到位,散热周到,做工严谨。
充电器内部采用二次降压方案,两个USB-A接口共用一个降压模块,两个USB-C接口各配备一个降压模块,三个DC-DC降压模块均采用了南芯SC8001同步降压控制器。协议方面,两个USB-C口分别采用赛普拉斯双端口USBType-C供电(PD)控制器EZ-PDCCG4;两个USB-A口则分别由赛微CW3002G实现5V/2.4A协议。
由此一来,这款充电既可满足笔记本电脑、移动电源等大功率设备的正常充电,又解决了iPhone、iPad等中小功率设备以及多设备充电需求,并可获得理想的充电效率。