
为了使开关管工作在饱和、截止的开关状态,必须有一个激励脉冲作用到开关管的基极,并联型开关电源一般采用他激式电源,这个激励脉冲一般是由专门的振荡器产生,而振荡器的工作电压则由启动电路来提供。启动电路分常......
为了使开关管工作在饱和、截止的开关状态,必须有一个激励脉冲作用到开关管的基极,并联型开关电源一般采用他激式电源,这个激励脉冲一般是由专门的振荡器产生,而振荡器的工作电压则由启动电路来提供。
启动电路分常规启动电路和受控制式启动电路两种形式。
1.常规启动电路常规启动电路的电路形式如图

接通电源开关后,市电电压经整流、滤波后,获得约300V的直流电压,一路经开关变压器的一次绕组送到开关管的漏极;另一路经R1、R2对C1进行充电,当C1两端电压达到一定值时,则PWM控制芯片的振荡电路得电工作,输出驱动脉冲控制开关管工作。当开关电源正常工作后,开关变压器二次绕组上感应的脉冲电压经VD1、C1整流滤波后产生直流电压,将取代启动电路,为PWM控制芯片的供电端供电。
2.受控式启动电路受控式启动电路基本构成如图

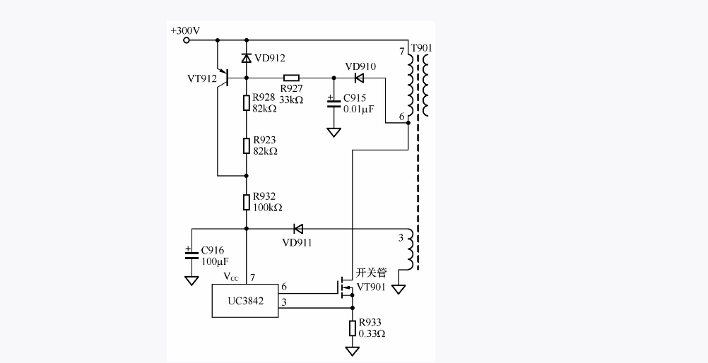
图所示是一个具体的受控式启动电路的原理图,电路中,开关电源PWM控制芯片采用的是最为常见的UC3842。

开机后,VT912导通,+300V电压经VT912、R932在C916两端建立启动电压,加到UC3842的[7]脚,为UC3842提供启动电压
当UC3842启动后,开关电源工作,开关变压器T901的[6]—[7]脚感应的脉冲(叠加有+300V直流)经VD910、C915对整流滤波,经R927加到VT912的基极,导致VT912截止,启动电路关断。
由以上分析可知,这种启动判断电路的控制信号来自开关变压器产生的脉冲整流电压。
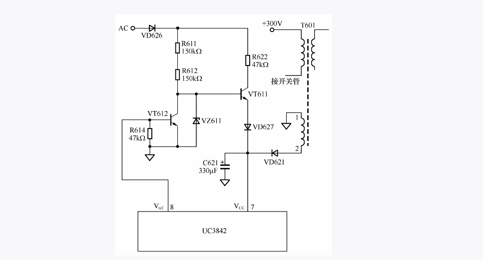
图所示为另一种形式的受控式启动电路原理图,电路中,开关电源PWM控制芯片采用的仍是UC3842。

开机后,VT611导通,交流电压经VD626整流、VT611和R622降压、VD627整流,在C621两端建立启动电压,加到UC3842的[7]脚,为UC3842提供启动电压。
当UC3842启动后,开关电源工作,UC3842的[8]脚输出5V基准电压,VT612导通,导致VT611截止,启动电路关断。
由以上分析可知,这种受控式启动电路的控制信号取自UC3842的基准电压输出脚,这种受控式启动电路在开关电源中也有一定的应用。